(维权网信息中心报道)2025年8月30日,本网获悉:日前,谢阳律师的辩护律师李贵生向长沙市司法局、长沙市律师协会提交了维权申请。
据陈桂秋今天通报:谢阳律师的辩护律师李贵生,向长沙市司法局、长沙市律师协会提交维权申请书。
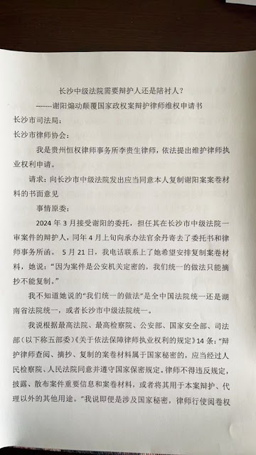
长沙市中级人民法院剥夺律师复制谢阳案卷宗的权利,严重妨碍辩护工作,侵犯律师执业权利。
李贵生律师依据《刑诉法》和《五部委规定》提出维权申请,要求司法局和律协督促法院改正,保障律师能查阅、摘抄、复制案卷材料,保障谢阳的辩护权。




本文转载自:https://wqw2010.blogspot.com/2025/08/blog-post_0.html
