获刑4年的湖北省民主维权人士毛善春的判决书(共16页)

毛善春简历:1974年4月7日出生,湖北省公安县人,武汉市汉南区绿地协子河畔小区常驻居民,网络活跃人士,秦永敏中国人权观察团队成员,维权公民,民主异见人士,中国在押政治犯。

早在2013年,毛善春曾因坚持捍卫法律尊严,依中华人民共和国宪法第35条、第42条、第27条相关授权,捍卫个体基本人权,监督政府依法行政,保障公民合法权益,遂其积极参与中国人权观察的发起活动,并于次年3月受全体发起人委托,依法前往北京民政部社会组织注册厅申请注册;然而,历经4次注册而未果,故其自此一直以该组织团队成员进行活动;

后因在参与和经历多起维权事件的过程中,例如亲历过山东曲阜(薛福顺死亡)事件,黑龙江建三江事件,围观过河南郑州三看事件,湖南衡阳赵枫生颠覆案开庭,以及广州看守所张六毛死亡事件等等,遂其维权思想日趋成熟,更坚定地认知到法治民主才是社会发展进步的根本;

然而,因其坚定的民主维权意识及行为,其长期受到地方当局及警方的骚扰和非法扣留等打压,并曾遭遇山东省曲阜市秘密机构无故殴打至鼻梁骨折,迄今仍未治愈;

2020年3月19日,因其公开发表《关于退出中国共产党的声明》,致网络浏览流量和点赞量剧增,故其做法引发地方当局极为不快;

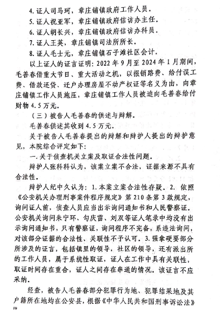
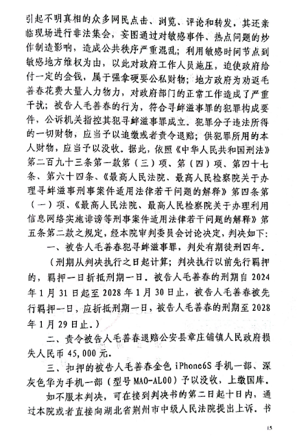
2024年1月30日,湖北省两会开幕之际,其因政府所谓「敏感时期」而被迫从武汉市返回老家公安县过年,不料竟于次日(1月31日)被公安县警方以涉嫌「寻挑衅滋事罪」刑拘;同年3月7日,又以同罪由转正式逮捕;同年6月7日,其案被公安县警方移交至公安县检察院审查起诉;2024年8月28日,其寻偿滋事罪案在湖北省公安县法院开庭受理,后获悉其一审获刑4年,刑期至2028年1月29日;

据悉,其在看守所内常遭精神折磨,且每次均达1小时(或以上);而其父亲因在其被抓捕之后有国保警方向其家属恐吓,称其涉嫌颠覆国家政权等罪名,故其父听到后心理悲愤交加,不幸过世。目前毛善春被羁押于湖北省公安县看守所。



本文转载自:https://wqw2010.blogspot.com/2025/02/416.html

分享这篇文章到: