我是严重精神病人王小刚的妹妹王小琴。2024年3月7日,我委托的徐昕律师团队的邵晨阳律师从北京赶来会见我哥哥王小刚,想确认一下他是否是植物人,同时向陕西省咸阳市渭城区法院重新提交委托手续。希望能理性的将这个案件从违法的占坑式辩护中让他拨乱反正,回到正轨。但是承办法官刑庭庭长刘岩、副庭长王敏等人却不认可邵律师的身份,并给渭城区看守所打了招呼,不让邵律师会见王小刚。
2024年3月7日上午我陪同邵律师去咸阳市渭城区看守所会见王小刚。渭城区看守所在明知我和王小刚是亲兄妹的情况下故意以没有户口本原件为由,恶意刁难邵律师不让会见王小刚。可是当我紧急回家拿来户口本给他们看后,看守所却说是法院不让律师会见王小刚。要求邵律师必须先给法院打电话,法官同意后才可以安排会见。
无奈之下我们又去咸阳市渭城区法院交涉并提交律师手续,刚开始承办法官王敏要求我必须向法院书面提交一份变更律师说明,并且要通过审判委员会开会研究才能决定是否允许我变更律师。当邵律师拿着书面说明到渭城区法院找王敏法官提交时,王敏手下的工作人员又电话说王敏没时间当面接收,让邵律师放到法院保安室。并说我之前邮寄给王敏法官并由其签收的邵律师委托手续,她并没有收到。邵律师打电话给王敏法官,她的手机却永远也打不通。王敏可能已经把邵律师拉黑,而邵律师还没有给其说上一句话,更没有见过一次面。
3月8日上午八点多,我又去找王敏法官递交邵律师的委托手续,王敏法官手下的工作人员电话告知我今天不能当面接收邵律师的手续,让邵律师下周四必须要本人亲自带着证件及相关手续来渭城区法院给王敏法官提交才可以。
刘岩、王敏等人坚持违法办案,恶意指使渭城区看守所阻挠徐昕老师律师团队的律师会见王小刚,拒收其合法手续,就是为了掩盖他们把王小刚迫害成“植物人”及违法使用法援占坑律师崔新发配合他们违法庭审等恶劣行为。
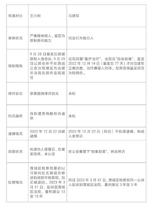
2022年9月28日上午八点多,我家邻居马永奎在之前多次到我家寻衅滋事的情况下又一次持刀到我家寻衅滋事,在我爸王英强、我哥王小刚面前挥舞行凶,被我哥王小刚正当防卫打伤。后马永奎之子马建军开越野车(车牌号陕A3E79D)冲进我家院子里冲撞我爸王英强,结果先激烈撞击了其已经坐在地上的马永奎,又冲撞坐在石墩上的王英强。石桌、石凳被撞坏,王英强下身被撞,上身重撞至前车盖,又被向后撞飞。马建军下车发现碾压到自己的父亲马永奎后,慌忙之下又对马永奎进行二次碾压,导致马永奎当场休克(后马永奎经抢救无效死亡。抢救病历记载:马永奎两侧胸部16根肋骨骨折、胸骨骨折、多发骨盆骨折、左髂骨骨折、腹腔脏器多处挫伤出血等。)后马建军再次冲进我家院子里打王小刚,被王小刚正当防卫打伤。在案发前马永奎多次持刀上门到我家门口挥舞行凶,威胁要砍死王小刚等人。
这么一个简单的案件却被西安市公安局西咸新区公安分局刑警副大队长姜军、民警李戈、梁晋等人违法分为王小刚故意伤害案和马建军故意伤害案,徇私枉法包庇马建军。9.28案案发后77天梁晋等人才对马建军采取强制措施,称之前对马建军派民警看护治疗,但其伤情鉴定仅仅为轻微伤根本不需要住院那么长时间。梁晋等人甚至挑战常识违法认定马建军出院后自动投案构成自首。
西咸新区公安分局甚至还恶意设计鸿门宴,以安排律师会见为名非法调查李性浩律师对他们的举报情况,对李律师非法扣押、非法限制人身自由、非法搜包。
在开庭前一天原辩护人李性浩律师会见王小刚时,发现他已经不知道自己及家人的名字了,可能已经成为“植物人”了。2023年10月26日,在陕西省委、最高检巡视期间渭城区法院在同一天开庭审理王小刚案、马建军案,为了核实王小刚的健康情况,我喊了一声王小刚的名字,王小刚竟然表情茫然,没有任何回答。而审判长刘岩竟然指挥一群法警将我杀猪般架出法庭,庭审被迫休庭。在没有对王小刚做有无受审能力司法鉴定的情况下,于2024年1月12日继续开庭,完成了对王小刚的违法庭审。
刘岩审判长核实王小刚身份信息的时候叫了王小刚名字好几次,王小刚均表情木然没有任何反应,未作任何回答。刘岩询问王小刚是否收到起诉书的时候,王小刚仍然表情木然没有任何反应。刘岩审判长告知王小刚有申请回避的权利,是否要申请回避,王小刚仍然没有任何反应。为了顺利完成庭审,刘岩审判长在我已经是辩护人的情况下,违法为王小刚指定法援律师崔新发,而我自己委托的本地律师却进入不了法庭。详见渭城区法院审判长刘岩等人于2024年1月12日继续审理植物人王小刚情况说明。
我代表我全家向徐昕老师及其团队针对王小刚冤案无私无畏的司法驰援表示衷心的感激!希望社会各界朋友能携手徐昕老师律师团队精英,和制造震惊全国司法丑闻陕西咸阳九二八正当防卫案的渭城区法院刑庭庭长刘岩、副庭长王敏等人违法办案作战到底。坚决捍卫第二十条,法决不能向不法让步!





本文转载自:https://wqw2010.blogspot.com/2024/03/blog-post_11.html
