(维权网信息中心报道)2020年10月22日,本网获悉:辽宁省本溪市平山区的公民霍宏,因为向北京市西城区法院起诉中国银行涉嫌欺诈,现被地方政府稳控在家中,无法应北京市西城区法院通知,到该院询问缺何种证据材料,及及时补充证据材料。
据了解,霍宏先生案件起因很简单,就是中国银行本溪分行为了获取高额利息的不当利益,擅自修改霍宏先生在办理信用卡时预留的联系电话,到2015年时,导致霍宏的信用卡透支6万余元,造成罚息、复息、滞纳金近两万元。霍宏先生之所以认为中国银行存在获取不当利益的主观故意,主要是在2012年办理信用卡时,约定了如信用卡出现透支,并无法通知的情况下,银行应当从霍宏先生在中国银行的其他银行卡上扣除,以避免信用卡的罚息。
2016年3月,中国银行本溪分行将霍宏告上法庭,要求法庭判令支付这近两万元的罚息、复信和滞纳金,本溪两级法院无视霍宏与中国银行的约定,也无视“约定的利率超过年利率24%,当事人主张超过部分的利息不能计入后期借款本金应予支持”的最高法院的规定,作出了完全作出中国银行诉请的判决,并为中国银行向霍宏强制执行了上述不当得利。
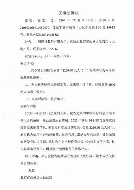
霍宏不服本溪两级法院的民事判决,一直在向辽宁省高级人民法院与最高人民法院申诉。今年9月19日,霍宏先生再次收到了中国银行信用卡中心的欠款催费通知,称其尚欠中国银行信用卡透支款罚息、复息2266.70元。法院都强制执行完毕三年多了,自己这么又差银行的信用卡透支款罚息、复息了呢?对此,霍宏认为中国银行已经完全丧失了诚实守信原则,且属于欺诈行为,就于2020年10月5日,将中国银行起诉到所在地的北京市西城区法院。
同时,霍宏先生还联系了国内媒体,请求媒体给予关注。2020年10月12日下午,中国银行本溪分行工作人员回复对此事进行调查的媒体记者,称2017年法院强制执行后,银行原计划对这部分利息冲销,但霍先生一直对法院判决不认可,仍通过各种渠道反映、申诉,所以银行一直没有处理。最后表示:如果霍先生认可法院判决,银行会尽快处理这笔息费。
至此,霍宏先生才明白,是辽宁本溪的两级法院给予中国银行帮忙,银行变本加厉再对自己实施敲诈勒索。而此时,北京市西城区法院又通知霍宏补充证据才能够立案,霍宏先生不明白,自己提交了中国银行信用卡中心欺诈自己的欠款催费通知,还需要补充何种证据?
然而,中共“十九届五中全会”来了,因之前申诉而被立入信访人员黑名单的霍宏先生,已经被维稳人员上岗,根本无法前往北京询问或提交补充材料了。


本文转载自:http://wqw2010.blogspot.com/2020/10/blog-post_91.html
